當前位置:產品中心 > 防腐型金屬浮子流量計 > 防腐型金屬浮子流量計
| 型 號: | DQH |
| 品 牌: | 多欽儀表 |
| 所屬分類: | 防腐型金屬浮子流量計 |
| 所 在 地: | 上海 |
| 更新日期: | 2017.04.12 12:20:22 |
純機械式,襯四氟,垂直安裝,下進上出型,可以用來測量腐蝕性氣體、液體,法蘭型安裝。
?
防腐型金屬浮子流量計
★?使用介質:所有腐蝕性酸堿鹽溶液,要求介質潔凈無雜質;所有腐蝕性氣體
★?使用要求:受安裝方式限制,僅限于垂直安裝、下進上出型,需要提供準確的介質密度
★??優勢:純機械式,殼體內襯四氟,無累計無輸出無供電,只顯示瞬時流量(智能型需要加價),測量液體精度2.5;測量氣體精度2.5,DN10-100
★?常用型號:DQH-25FA-RP-1.6E-M1
型號注解:防腐型金屬浮子流量計,純機械式,測量介質為氟化氫氣體,DN25,表體材質為304不銹鋼襯四氟,垂直安裝下進上出型,溫度低于80度,額定壓力1.6mpA,,顯示瞬時流量,無累計無輸出,法蘭型,自配安裝法蘭等緊固件。

選型樣本下載:http://m.bhlvhuagai.com/xiazai/detail/65
說明書下載:http://m.bhlvhuagai.com/xiazai/detail/120
?
?
?
防腐型金屬浮子流量計性能參數:
★準確度等級:?1.5、2.5級
★?量程比:?10:1
★?工作壓力:?DN15~50,4 MPa; DN80~100,1.6MPa
★?介質溫度:?內襯F46流量計0℃~80°C
★液體介質粘度:DN15<5mPa·s;DN25~100<5mPa·s
★連接方式:法蘭連接,法蘭采用GB/T9119.8~10標準
★總長度:?DN15~100 250mm
★測量管材質:普通型1Cr18Ni9Ti,耐腐型Cr18Ni12Mo2Ti,316L、316襯F46等
?
?
防腐型金屬浮子流量計工作原理:
金屬浮子流量計的構造是在一根截面積自下而上逐漸擴大的垂直錐形金屬管1內,裝有一個能夠旋轉自如的由金屬或其它材質制成的轉子2(或稱浮子)。被測流體從金屬管底部進入,從頂部流出。
? ? ? ? ? ? ?
?
?
?? ? ??當流體自下而上流過垂直錐形管時,轉子受到兩個力的作用:一是垂直向上的推動力,它等于流體流經轉了與錐形管間的環形截面所產生的壓力差;另一是垂直向下的 凈重力,它等于轉子所受重力減去流體對轉子的浮力。當流量加大使壓力差大于轉子凈重力時,轉子就上升。當壓力差與轉子的凈重力相等時,轉子處于平衡狀態, 即停留在一定位置上。在金屬管外表面上刻有讀數,根據轉子的停留位置,即可讀出被測流體的流量。
金屬浮子流量計是變截面定壓差流量計。作用在浮子上下游的壓力差為定值,而浮子與錐管間環形截面積隨流量而變。浮子在錐形管中的位置高低即反映流量的大小。
?
?
防腐型金屬浮子流量計性能優勢:
★?金屬管浮子流量計適用于小口徑和低流速介質流量測量;
★?工作可靠,維護量小,壽命長;
★ ??金屬管浮子流量計對于直管段要求不高;
★?較寬的流量比10:1;
★?雙行大液晶顯示,可選現場瞬時/累計流量顯示,可帶背光單軸靈敏指示;
★?非接觸磁耦合傳動;
★?金屬管浮子流量計全金屬結構,適于高溫、高壓和強腐蝕性介質;
★?可用于易燃、易爆危險場合;
★?可選二線制、電池、交流供電方式;多參數標定功能;
★?金屬管浮子流量計帶有數據恢復,數據備份及掉電保護功能.
?
?
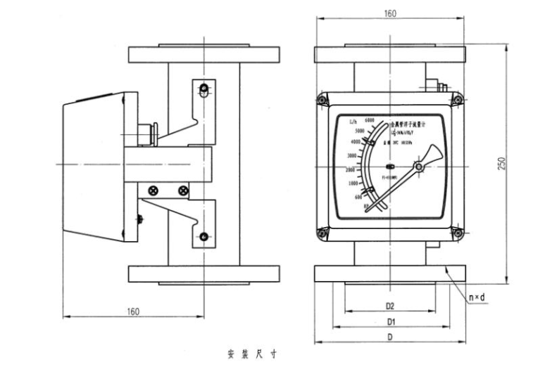
?安裝尺寸:

?

?
參考選型:

流量范圍對照表:

?
?
?
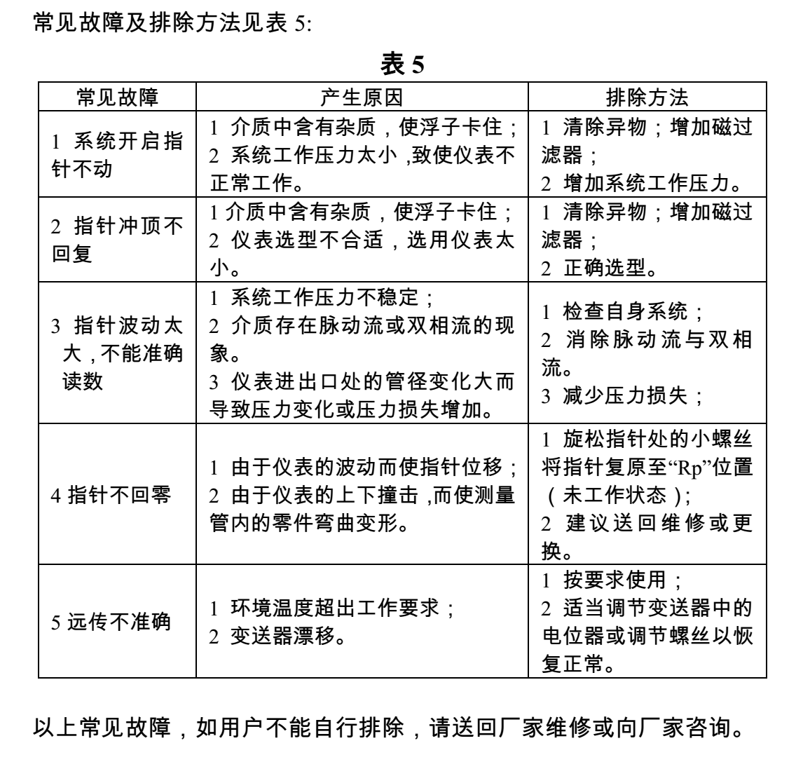
使用與維修
★??安裝流量計之前一定要將管道內的焊 渣、雜物清理干凈。
★?流量計必須垂直于地面安裝其傾斜度不得超過2°。否則會影響測量準確度。
★?為了確保流量計的測量準確性,應在流量計的進口端增加不少于10DN的直管段,出口端不少于5DN的直管段,測量時調節控制閥必須安裝在流量計的下游。
★??若被測介質為大的脈動流或兩相流,應在流量計的上游安裝緩沖器來消除或減弱脈動,保證介質的流動是單相穩定的,同時,建議流量計最好使用阻尼型的。
★?若被測介質較臟或含有導磁顆粒時,應在流量計的上游安裝過濾器或磁過濾器。
★?流量計的安裝應能適當支撐管道的振動或減少流量計的軸向負荷,否則應增加固定流量計的支撐。
★?為了便于流量計的保養維修,磁過濾器的清洗以及用戶管路的定期維護保養,建議使用如圖所示的旁路管道。
? 當流量計用于氣體測量時,應保證 管道內的工作壓力不少于5倍流量計 的壓力損失,使流量計能夠穩定正常動作。(圖6 安裝圖)
?
?

★?對電遠傳及帶報警限位開關的流量計在使用前,打開儀表蓋,按接線圖示正確接線。對于報警型的旋松限位開關處的螺絲,用戶根據需要設定限位報警位置,并旋緊螺絲,復原后使用。
★??按儀表指示器中的警示牌,取出運輸中防止浮子振動的阻動件,復原后再使用儀表。
★??若開啟流量計時,由于管道內沒有壓力或系統還未達到儀表正常使用的工作壓力,必須緩慢開啟控制閥,直到系統正常,儀表方可使用,否則容易造成指針跳動或浮子的突然撞擊而損壞的現象。
★?用戶使用時,若被測流體的密度與水不同時,或被測氣體的參數和工作狀態與制造廠家規定不同時應對流量計示值讀數進行換算,換算方法見附錄。
?
?
?

?
設計選型須知
★?根據測量流體是氣體或液體。正確選用氣體或液體金屬管浮子流量計。
★??被測流體無腐蝕性選用普通型,有腐蝕性選用防腐型。
★?訂貨時請注明被測介質名稱、流量、管道通徑及工作壓力、溫度、密度、粘度等情況。我公司可根據用戶提出的密度等進行刻度修正,制作特殊的流量標尺。
★?根據被測流體的測量范圍、應用場合等選用合適型號的規格品種。如有特殊要求的流量計,請來公司或來函與營銷科聯系。?
?
?
同系列樣品展示:

? ? ? ? ? ? ? ? ? ? ? ? ? ? ? ? ? ? ?(垂直安裝 純機械式 ?法蘭型)

? ? ? ? ? ? ? ? ? ? ? ? ? ? ? ? ? ? ? ? ? ?(智能型 ?垂直安裝)

? ? ? ? ? ? ? ? ? ? ? ? ? ? ? ? ? ? ? ? ? (垂直安裝 防爆型 ?智能型)

? ? ? ? ? ? ? ? ? ? ? ? ? ? ? ? ? ? ? (水平安裝 ?法蘭型 ?純機械式)

? ? ? ? ? ? ? ? ? ? ? ? ? ? ? ? ? ? ? ? (大口徑 ?純機械式 ?水平安裝)

? ? ? ? ? ? ? ? ? ? ? ? ? ? ? ? ?(垂直安裝 ?帶觸點報警)
?
售后與質保 ??
多欽儀表(上海)有限公司供應的所有產品:
所有產品質保2年;
免費提供電話咨詢、指導安裝調試等服務;
協商上門指導安裝、調試等事宜,只收取合理的差旅費用;
量大可以免費上門指導安裝、調試;
服務宗旨:不管產品使用多長時間,只要您找到我們,我們都會為您解決所有問題,直到滿意為止。相信我們從事流量計行業10多年的實踐經驗能為你帶來滿意的服務。
?
?
?
?